1946伟德国际源自英国
设为首页
|
学校首页
首页
伟德概况
+
学院简介
历史名人
历任领导
现任领导
组织机构
系室介绍
学科建设
+
学科概况
1946伟德国际源自英国学术委员会
1946伟德国际源自英国教学委员会
学位点介绍
博士后流动站
图书资料
学术刊物
师资队伍
+
师资概况
国家级人才
省部级人才
教授
副教授
讲师
人才培养
+
本科生培养
研究生培养
交流合作
中文基地
精品课程
教改项目
素兰文学奖
新青年文学创作奖
科学研究
+
研究机构
科研项目
科研成果
学术动态
党群天地
+
理论学习
党建工作
工会工作
安全工作
计生工作
伟德国际
+
学工动态
招生工作
就业工作
社会服务
+
教育培训
自学考试
校友之家
+
校友动态
校友风采
校友作品
党群天地
+
理论学习
党建工作
工会工作
安全工作
计生工作
安全工作
您的当前位置:
首页
>
党群天地
>
安全工作
> 正文
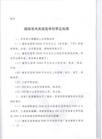
《湖南省火灾高危单位消防安全管理规定》
发布人:
日期:2014-12-26 00:00
浏览数:
《湖南省火灾高危单位消防安全管理规定》.zip
附件【
《湖南省火灾高危单位消防安全管理规定》.zip
】已下载
次
上一条:
2014级新生安全知识讲座
【关闭】